4月23日,中共中央办公厅、国务院办公厅印发《碳达峰碳中和综合评价考核办法》。
根据文件,评价考核设置控制指标、支撑指标。
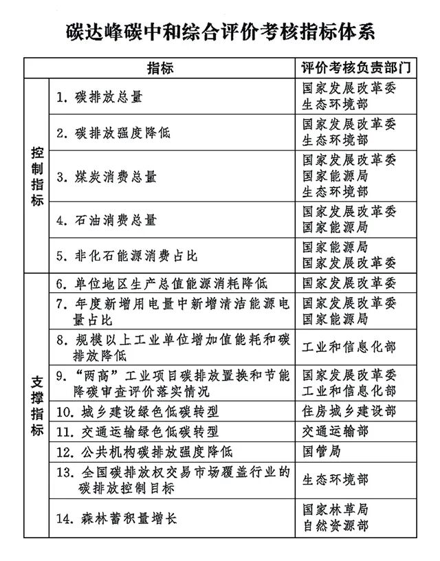
控制指标包括碳排放总量、碳排放强度降低、煤炭消费总量、石油消费总量、非化石能源消费占比等指标。
支撑指标包括节能、工业、城乡建设、交通运输、公共机构、碳排放权交易等领域具有代表性且对碳达峰碳中和具有支撑作用的指标。
要确保实现2030年碳排放强度比2005年降低65%以上、2030年非化石能源消费占比达到25%等目标,实现煤炭消费总量和石油消费总量达峰,合理控制煤电装机规模和发电量,力争年度新增清洁能源电量逐步覆盖全社会新增用电量。
评价考核工作按照年度开展,于评价考核年度次年具体实施。
各有关部门对所负责指标全国年度进展情况进行评估,对各省(自治区、直辖市)年度进展情况进行评价。对各省(自治区、直辖市)单一指标的评价结果分为达标、不达标。评价结果为“不达标”的,有关指标评价考核负责部门应当剖析该省(自治区、直辖市)工作中存在的问题、原因并提出改进建议,形成书面意见。各有关部门应当按时将评价结果以及书面意见送国家发展改革委。
评价考核结果为“不合格”的,由中央组织部、国家发展改革委督促有关省(自治区、直辖市)党委和政府在接到结果反馈后30个工作日内,向党中央、国务院作出书面报告,提出整改措施,明确完成时限。逾期整改不到位的,视情由中央组织部、国家发展改革委会同有关部门约谈该省(自治区、直辖市)党委和政府。
评价考核结果为“合格”但部分指标不达标的,由有关指标评价考核负责部门在一定范围内进行通报提醒。
评价考核结果为“优秀”或者单项指标表现突出的,由国家发展改革委会同有关部门进行通报表扬,并及时总结宣传,推广好经验、好做法。
需要指出的是,国家发展改革委有关负责同志在接受采访时表示,评价考核结果将作为省级地区党委和政府领导班子和有关领导干部综合考核评价、选拔任用、监督管理的重要参考。
解读及全文见下:
近日,中共中央办公厅、国务院办公厅印发《碳达峰碳中和综合评价考核办法》(以下简称《办法》)。国家发展改革委有关负责同志就《办法》接受采访,回答记者提问。
问:《办法》出台的背景是什么?
实现碳达峰碳中和是以习近平同志为核心的党中央统筹国内国际两个大局作出的重大战略决策,既是实现高质量发展、推进人与自然和谐共生现代化的必然要求,也是我国作为负责任大国对国际社会的庄严承诺。
党的二十届四中全会明确提出全面实施碳排放总量和强度双控制度,“十五五”规划《纲要》对这项工作作出系统部署。《办法》作为碳排放双控制度体系的关键制度,正式将碳排放双控要求纳入党内法规体系,将有力督促地方党委和政府坚决扛起碳达峰碳中和责任、抓好工作落实,确保如期实现“双碳”目标。与此同时,开展评价考核也将进一步发挥碳达峰碳中和的战略牵引作用,加快推动能源转型和产业升级,加紧经济社会发展全面绿色转型,降低全社会对化石能源的依赖。
问:评价考核的重点是什么?指标体系如何设置?
“十五五”是实现碳达峰目标的攻坚期、决胜期。按照党中央、国务院决策部署,不仅要如期实现2030年前碳达峰,还要实现“煤炭和石油消费达峰”“到2030年碳排放强度比2005年降低65%以上”“2030年非化石能源消费占比达到25%”等目标。
为此,《办法》设置了包括5项控制指标和9项支撑指标的指标体系。控制指标为碳排放总量、碳排放强度降低、煤炭消费总量、石油消费总量、非化石能源消费占比,都是对实现碳达峰目标起决定性作用的指标,支撑指标包括节能、工业、城乡建设、交通运输、公共机构、碳排放权交易等领域具有代表性且对“双碳”目标具有支撑作用的指标。“5+9”的指标体系既突出重点、又覆盖全面,既立足当下、又着眼长远,将引导各地区准确把握、高效落实党中央、国务院部署要求,确保如期实现2030年前碳达峰及相关目标。
问:评价考核将如何开展?
《办法》从目标分解、结果评定、实施程序、监测预警等方面进行了部署。
目标分解方面,《办法》不再沿用以往能耗双控“自上而下”的方式分解目标,而采用“上下结合”方式,由各地按照国家统一的工作要求,因地制宜结合实际研究提出目标并编制行动方案,经国家层面衔接审核、报党中央和国务院审定后作为评价考核依据。《办法》还明确要求衔接审核要体现差异化,不对各地作“一刀切”要求。
结果评定方面,《办法》未采用“赋值打分”的传统考评模式,各项指标按照是否完成年度目标评定为达标或不达标,并根据各项指标的达标情况确定评价考核结果:控制指标和支撑指标全部达标的地区评定为“优秀”,1项及以上控制指标不达标或3项及以上支撑指标不达标的地区评定为“不合格”,其余为“合格”。
实施程序方面,《办法》明确评价考核按年度开展,确定了地方自评、部门评价、实地核验、综合评定等工作程序。评价考核结果经党中央、国务院审定后,由中央组织部、国家发展改革委按程序向省级党委和政府反馈。
监测预警方面,《办法》要求,持续完善碳排放统计核算制度,建立碳达峰碳中和重要数据动态监测预警制度,收集和处理各类涉碳数据,着力解决数据时效问题,及时发现、靠前提醒各地工作中出现的问题和偏差,有效发挥评价考核的督促引导作用。
问:评价考核结果将如何应用?
《办法》明确,根据评价考核结果对有关省级地区进行约谈、通报提醒、通报表扬。其中,评价考核结果为“不合格”的省级地区党委和政府应限期整改,逾期整改不到位的视情由中央组织部、国家发展改革委会同有关部门进行约谈;评价考核结果为“合格”但部分指标不达标的,由有关指标评价考核负责部门进行通报提醒;评价考核结果为“优秀”或者单项指标表现突出的,由国家发展改革委会同有关部门进行通报表扬和宣传推广。评价考核结果将作为省级地区党委和政府领导班子和有关领导干部综合考核评价、选拔任用、监督管理的重要参考。
国家发展改革委将会同有关部门认真落实党中央、国务院部署,进一步细化工作举措,科学有序开展评价考核,将评价考核作为加快经济社会发展全面绿色转型的重要抓手,并根据形势变化和工作需要不断完善调控方式,确保如期实现碳达峰目标。
碳达峰碳中和综合评价考核办法
(2026年2月26日中共中央政治局常委会会议审议批准 2026年4月12日中共中央办公厅、国务院办公厅发布)
第一章 总则
第一条 为了发挥碳达峰碳中和的战略牵引作用,加快构建碳排放总量和强度双控制度体系,推动地方党委和政府树立和践行正确政绩观、坚决扛起碳达峰碳中和责任,根据《中共中央、国务院关于完整准确全面贯彻新发展理念做好碳达峰碳中和工作的意见》、《中共中央、国务院关于加快经济社会发展全面绿色转型的意见》和有关规定,制定本办法。
第二条 本办法适用于自2026年度起对各省(自治区、直辖市)党委和政府落实碳达峰碳中和目标任务,加快经济社会发展全面绿色转型进展情况的评价考核。
第三条 在党中央集中统一领导下,评价考核工作由中央组织部统筹指导,由国家发展改革委会同有关部门实施。
第四条 评价考核实行党政同责、一岗双责,坚持统筹兼顾、客观公正、科学规范、注重实效的工作原则。
第二章 评价考核内容
第五条 评价考核紧紧围绕贯彻落实党中央、国务院关于碳达峰碳中和的决策部署以及应对气候变化国家自主贡献目标开展,推动各省(自治区、直辖市)落实碳排放总量和强度双控目标。
第六条 评价考核设置控制指标、支撑指标。
控制指标包括碳排放总量、碳排放强度降低、煤炭消费总量、石油消费总量、非化石能源消费占比等指标。
支撑指标包括节能、工业、城乡建设、交通运输、公共机构、碳排放权交易等领域具有代表性且对碳达峰碳中和具有支撑作用的指标。
第七条 “十五五”时期,国家发展改革委应当会同有关部门围绕如期实现2030年前碳达峰目标,制定“十五五”碳达峰行动方案,确保实现2030年碳排放强度比2005年降低65%以上、2030年非化石能源消费占比达到25%等目标,实现煤炭消费总量和石油消费总量达峰,合理控制煤电装机规模和发电量,力争年度新增清洁能源电量逐步覆盖全社会新增用电量。
第八条 “十五五”时期,各省(自治区、直辖市)党委和政府应当制定省级碳达峰行动方案,按照国家层面目标确定本地区各项指标的五年目标和分年度目标,并提出相应任务举措。
省级行动方案应当按时制定完成,经国家发展改革委会同有关部门衔接审核后,报党中央、国务院审定,并作为后续对各省(自治区、直辖市)开展评价考核的依据。
国家发展改革委会同有关部门衔接审核省级行动方案时,应当围绕实现国家层面目标,督促地方落实新(改、扩)建“两高”工业项目实施碳排放等量或者减量置换等要求,并综合考虑不同类型地区的主体功能定位、产业和能源结构、自然资源禀赋等因素,统筹好刚性约束和弹性调控,体现差异化要求。
第九条 “十六五”时期起,每个五年规划期的第一年,国家发展改革委应当会同有关部门按照党中央、国务院确定的阶段性目标制定全国碳排放控制行动方案,各省(自治区、直辖市)应当制定省级碳排放控制行动方案,推动逐步实现碳中和。
第十条 国家发展改革委应当会同有关部门及时制定评价考核年度实施方案,细化工作举措,明确各项指标的评价考核细则,并可以根据形势和工作需要适时调整完善指标体系。
第三章 评价考核程序
第十一条 评价考核工作按照年度开展,于评价考核年度次年具体实施。
第十二条 各省(自治区、直辖市)党委和政府对本地区年度碳达峰碳中和工作开展自评,并按时将自评报告报党中央、国务院,抄送国家发展改革委等评价考核负责部门。
第十三条 各有关部门对所负责指标全国年度进展情况进行评估,对各省(自治区、直辖市)年度进展情况进行评价。对各省(自治区、直辖市)单一指标的评价结果分为达标、不达标。评价结果为“不达标”的,有关指标评价考核负责部门应当剖析该省(自治区、直辖市)工作中存在的问题、原因并提出改进建议,形成书面意见。各有关部门应当按时将评价结果以及书面意见送国家发展改革委。
第十四条 国家发展改革委会同有关部门采取实地抽查、委托第三方核查等方式,对有关省(自治区、直辖市)工作进展、任务落实、目标完成以及数据真实性等情况进行实地核验。
第十五条 国家发展改革委结合地方自评、部门评价、实地核验等情况,按照优秀、合格、不合格3个等次提出各省(自治区、直辖市)年度碳达峰碳中和综合评价考核结果建议,商中央组织部后按照程序报党中央、国务院。
控制指标和支撑指标全部达标的省(自治区、直辖市),评价考核结果为“优秀”;1项及以上控制指标不达标或者3项及以上支撑指标不达标的省(自治区、直辖市),评价考核结果为“不合格”;其余为“合格”。
第四章 评价考核结果运用
第十六条 评价考核结果经党中央、国务院审定后,由中央组织部、国家发展改革委按照程序向各省(自治区、直辖市)党委和政府反馈,并送中央纪委国家监委。
第十七条 根据评价考核结果对有关省(自治区、直辖市)进行约谈、通报提醒、通报表扬。
评价考核结果为“不合格”的,由中央组织部、国家发展改革委督促有关省(自治区、直辖市)党委和政府在接到结果反馈后30个工作日内,向党中央、国务院作出书面报告,提出整改措施,明确完成时限。逾期整改不到位的,视情由中央组织部、国家发展改革委会同有关部门约谈该省(自治区、直辖市)党委和政府。
评价考核结果为“合格”但部分指标不达标的,由有关指标评价考核负责部门在一定范围内进行通报提醒。
评价考核结果为“优秀”或者单项指标表现突出的,由国家发展改革委会同有关部门进行通报表扬,并及时总结宣传,推广好经验、好做法。
第十八条 评价考核结果作为省(自治区、直辖市)党委和政府领导班子和有关领导干部综合考核评价、选拔任用、监督管理的重要参考。
评价考核中发现或者整改中出现重大失职失责情况的,由国家发展改革委会同有关部门提出追究责任建议,按照程序和规定将有关问题和事实材料等移交中央纪委国家监委、中央组织部,依规依纪依法对有关单位和个人予以责任追究。
对评价考核中表现突出的单位和个人,有关省(自治区、直辖市)和部门可以按照规定给予表彰奖励。
第十九条 评价考核应当实事求是、公平公正。对存在徇私舞弊、谎报瞒报、篡改数据、伪造资料等行为,造成评价考核结果严重失真失实的,有关省(自治区、直辖市)评价考核结果直接确定为“不合格”,并按照有关规定严肃追究相关单位和人员责任。
第五章 评价考核实施
第二十条 评价考核主要依据国家统计数据,统计数据缺失或者时效性暂不能满足评价考核需要的,可以采用全国碳市场数据和有关部门统计、调查、监测、核算数据。国家统计局以及其他掌握数据的部门应当及时向有关指标评价考核负责部门提供评价考核所需数据。
第二十一条 国家发展改革委、生态环境部、国家统计局应当持续完善碳排放统计核算制度,会同其他评价考核负责部门持续提升数据统计、调查、监测、核算能力,加强对评价考核工作的数据支撑。
国家发展改革委、国家统计局、国家能源局应当建立重要数据动态监测预警制度,定期监测全国以及各省(自治区、直辖市)碳排放量、煤炭消费量、石油消费量、新增用电量、新增清洁能源电力消费量等指标,视情对有关省(自治区、直辖市)进行提醒预警。
第二十二条 各省(自治区、直辖市)应当结合评价考核工作,统筹碳达峰碳中和、经济社会发展和能源安全保供,科学合理分解并压实减排责任,确保能耗双控向碳排放双控全面转型平稳接续,稳妥有序降低传统行业碳排放,坚决遏制“两高”项目盲目上马。坚持有效市场和有为政府相结合,积极发挥碳市场等各类市场化减排机制的作用。
有关省(自治区、直辖市)评价考核结果受重大自然灾害、突发事件等非人为因素影响的,由国家发展改革委会同有关部门进行综合判定,据实提出评价考核结果建议,并在报党中央、国务院的报告中予以单独说明。
第六章 附则
第二十三条 国务院国资委应当参照本办法,制定中央企业落实碳达峰碳中和目标任务有关评价考核制度。
第二十四条 本办法由国家发展改革委负责解释。
第二十五条 本办法自发布之日起施行。






