
1、禹城户用光伏总体情况
禹城市是山东省德州市的一个县级市。地处山东省西北部,下辖地区有9个镇1个乡2个街道和1处国家高新技术产业开发区。2016年中,汉能在禹城市开始做光伏扶贫项目,由此拉开禹城户用光伏行业发展。根据禹城市国家电网提供的数据,禹城共有1006个村,截止2017年8月21日,户用光伏安装量为110户,其中扶贫项目占据三分之一。
目前,禹城市仅有2-3家户用光伏公司,发展速度较为缓慢,属于产业起步阶段。当地主要户用光伏公司有汉能、航禹太阳能。
案例一:
地点:禹城市张庄镇大段村一户
装机容量:12.48kW
安装公司:航禹太阳能
品牌:组件为唐山海泰;逆变器为SMA;监控系统为solarman
投资额:10.8万(加上钢材结构)
并网时间:接近三个月
发电量:4600度
电费补贴:尚未拿到补贴
保险:一年保费100多元,公司送5年保险
合同:有销售安装合同、购售电合同、发票、保险单,较为规范
运维:目前业务员每周到用户家一趟
案例二:
地点:禹城市十里望回族镇司庄村(扶贫项目)
装机容量:8.5kW*3户,总共25kW
安装公司:汉能
品牌:组件为汉能;逆变器为奥太
屋顶租赁期:2016年8月1日-2041年8月1日
租金:每年每间房屋的租金为60元,3户共18间房屋,总租金为1080元
租金支付时间:房屋租赁合同上写明自设备安装日起10日内预付一年租金,以后每年此月份预付下一年租金。但目前已安装一年多,甲方(出租人)并未收到租金。
运维:房屋租赁合同上标明,若因项目施工导致房屋出现漏雨情况,则乙方(承租人,即十里望回族镇政府)承担维修费用。但目前一户出租方屋顶出现漏雨情况,并未有人过来维修运维。
禹城户用光伏发展仍处于初步阶段,市场开发、项目安装施工运维需要逐步规范化。此外,部分扶贫项目未保障村户利益,村户租金拿不到手。而项目安装完成后就处于闲置状态,无人运营维护,造成不良影响。禹城电网公司负责户用光伏业务人士表示,目前来咨询业务的公司及用户都比较少,另外备案文件需要拿房产证、宅基地证明到乡镇政府盖章,有不少用户表示章盖不下来,由此对项目开发进程影响较大。
对于电费补贴方面,禹城电网公司表示,第一次发放补贴时间较长,或需要3个月左右,往后能每月按时发放。
2、济南长清区户用光伏总体情况
长清区位于山东省济南市西南部,下辖7个街道办事处、3个镇。本次调研中,我们去到长清区五峰山街道石窝村,该村户用光伏安装量达20多户,均由山东航机光伏科技有限公司安装,该公司是航天机电分布式在山东省的总经销商。济南地区推动户用光伏进程较慢,主要存在以下几大典型问题:
(1)贷款问题。山东航机光伏科技有限公司与山东省农商银行合作,省银行经过调查后出台一份指导性,各个县银行根据指导性文件出台相关贷款细则,但有的县银行不愿意贷款,会设置各种门槛,所以公司在对接过程中并不顺利。山东省仅有6个县区的农商银行愿意与山东航机光伏科技有限公司合作。其次,各地方银行利率不一样,低的是6厘多,高的是9厘,经销商一般只选择与利率是7厘以下的银行合作。此外,据了解,银行一般要求经销商交5%-20%保证金,所以当地经销商压力较大。目前,济南长清区农商银行未同意开展户用光伏贷款业务。
(2)补贴发放不及时。济南市平阴县有用户已经并网两年还未拿到补贴。济南市长清区补贴至少半年一结。
(3)并网问题。济南各区县用户光伏电站并网资料不统一。
部分供电局,如聊城茌平县强制要求用户使用工商银行卡结算,不得使用其他银行卡。使得用户无法在其它银行获得贷款。
并网接线时,国家能源局文件规定由国网公司免费提供计量采集器,免费并网安装。在这过程中有的县级国网公司把属于自己的工作外包给第三方公司,并收取额外费用,包括线路架空费、设计费、工本材料费等,大概在500—800元/户。各县国网公司在并网接线方式上不统一,有的接线方式为1线3线出、2线4线进,有的是1线3线进、2线4线出。其次,计量采集器安装位置不统一,有的安装在经销商提供的并网箱内,有的要求安装在其它位置。
济南大部分村变压器容量为25%,各村变压器的容量不够,造成无法并网。
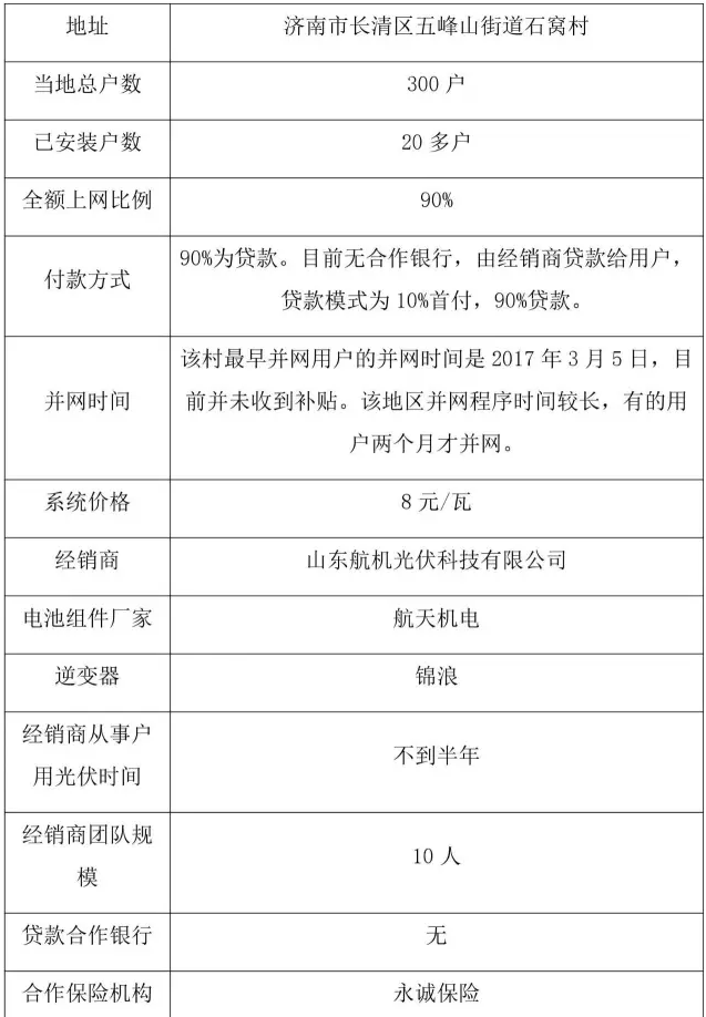
案例:


3、思考与建议
山东省是全国日照资源比较好的地区,房屋朝向条件较好,全省有40万人口,可开发的房屋有九万个。按照一套10kW系统,一户人家一年就可收到电费10000元左右(在调研中,普遍用户都能够达到这个数目)。如果户用光伏规模上来之后,这将给山东省经济带来巨大的影响。但目前该行业发展速度仍然较慢。这主要由于政府思想还未完全开放。
在国家推动户用光伏的大政策环境下,有些地方政府积极性不高。而项目备案、并网等则需要政府及电网公司的执行,如果积极性不足,企业往往寸步难行。一旦企业觉得生存压力大,利润小,那么很快就会离开这个行业。不利于光伏行业良性发展。地方政府应主动带头,让企业说话,并把企业纳入政府的行列去推销户用光伏,这条路才能走得更快。





