马斯克画饼,A股狂欢!这家公司市值突破1000亿门槛
光伏产业网讯
发布日期:2026-01-27
核心提示:
光伏很冷,但太空很热;业绩在地上,股价先上天。
2026年1月26日,迈为股份市值冲破1000亿元。


如果把这条消息单独拎出来,它算是一家设备公司的高光时刻;但把它放到2026年初的A股语境里,你会发现,这更像一场由“太空光伏”引发的集体情绪共振:一个关于马斯克、SpaceX、算力卫星、万亿市场的故事……
2025年11月14日,马斯克在第32届巴伦投资大会上抛出设想,每年把100GW级别的“太阳能AI卫星”送入轨道。之后数天,他又多次发推补充,比如要在月球
建设生产基地,太空光伏年需求将超过100TW等等;
2026年1月22日,达沃斯世界经济论坛年会现场,马斯克再次强调,未来三年推进每年100GW太阳能制造能力,用于地面数据中心与太空AI卫星供能。
在“AI缺电”的大背景下,这种表态天然具有可信度,算力要上天,电力当然也要上天。
于是乎,A股按下了熟悉的按钮。
1月23日,光伏板块出现“涨停潮”,设备板块大涨,多只个股“20CM”涨停,隆基、天合、晶科、迈为、东方日升等成为最先点火的龙头之一。题材资金的逻辑简单朴素:先买业务关联的,再买稍微沾边的,最后跟涨的抢到手再说。
消息面利好汇总


光伏太冷,太空太热
不怪资金趋之若鹜,过去十个季度,光伏行业在亏损、内卷、回款压力中煎熬,长期处在一种“讲什么都不香”的状态。此时“太空光伏”出现,带来的不是短期利润的确定性,而是一个更高层级的叙事出口:太空算力中心能够有效缓解地面能耗;低轨卫星密集部署催生出庞大的太阳翼需求;技术路线从砷化镓走向HJT,再走向钙钛矿叠层的可能性……
一句话概括:地面卷不动了,抬头看天。
为什么是迈为股份?
先说身份,迈为股份是HJT路线的核心设备供应商。截至2024年,其HJT整线设备市场占有率达到70%-80%,客户涵盖全球主要HJT电池生产商。在资本的逻辑里,无论哪家电池厂商计划扩产进入太空赛道,几乎都绕不开迈为股份,它就是那个必须“交过路费”的卖铲人。
再看技术,目前业内比较统一的说法是,太空光伏可能会经历“砷化镓→HJT→钙钛矿叠层”的迭代路径。在这一路径里,主攻HJT的迈为股份处在“中短期受益”的关键节点,因此更容易被资金选为“主线龙头”。
当然还有最关键的一点——那笔传说中的“5亿美元订单”。
“SpaceX与迈为的HJT设备订单基本敲定,金额约5亿美元,对应约7GW异质结年产能。”消息传得有声有色。
根据中国证监会的《上市公司信息披露管理办法》,涉及金额占公司总资产10%以上的重大合同必须披露。迈为股份的总资产约217亿元,35亿元的订单占比高达16%,显然触碰了强制披露的红线。
但直到今天,翻遍迈为股份的所有公告,这笔订单仿佛“隐身”了。
市场观点已然分成了两派:支持者认为,SpaceX作为美国商业航天的核心,对供应链有着极高的保密要求,且涉及中美技术敏感领域,双方选择“只做不说”是商业惯例;质疑者则指出,这只是一篇精心炮制的“小作文”。如果订单为真,为何不公告?如果订单为假,为何不澄清?这种暧昧的态度,恰恰是资本市场最危险的时刻。
当然,也不排除第三种可能,合作确实存在,但金额可能被严重夸大。当真实金额低于强制披露门槛时,公司并无必须立刻公告的法定义务。
就在市场集体亢奋之际,一篇突如其来的公告,让双方都傻了眼。
1月7日,迈为股份董事长周剑、总经理王正根计划减持不超过540万股,按当时价格测算,两人减持套现规模约11亿元。减持未必代表看空,但它在情绪周期里极其敏感——当你还在仰望星空,总有人先脚踏实地。
回归到冰冷的基本面,迈为股份的日子并不好过。2025年三季报显示,其营收同比下降20%,经营性现金流更是暴跌至-10.42亿元。在银价暴涨、下游组件厂亏损加剧的背景下,设备厂商的回款压力巨大。所谓的“太空光伏”,目前更像是一剂强心针,虽然能刺激股价,却解不了业绩的近渴。
结语
抛开资本市场的虚虚实实,如果把视角拉高,我们会发现“太空光伏”的背后,实际上是中美在商业航天领域的一场深层博弈。
目前,国际电信联盟(ITU)的规则是“先占先得”。近地轨道的资源是有限的,SpaceX已经申报了4.2万颗卫星,近期我国也正式提交了20万颗卫星的频率与轨道资源申请。
换句话说,这是一场关乎未来的“圈地运动”。
卫星数量的爆发式增长,带来了对太阳能电池的刚性需求。据测算,若中国完成低轨卫星组网,仅太阳翼的市场规模就将达到数千亿。
而在光伏这个领域,中国拥有绝对的话语权。
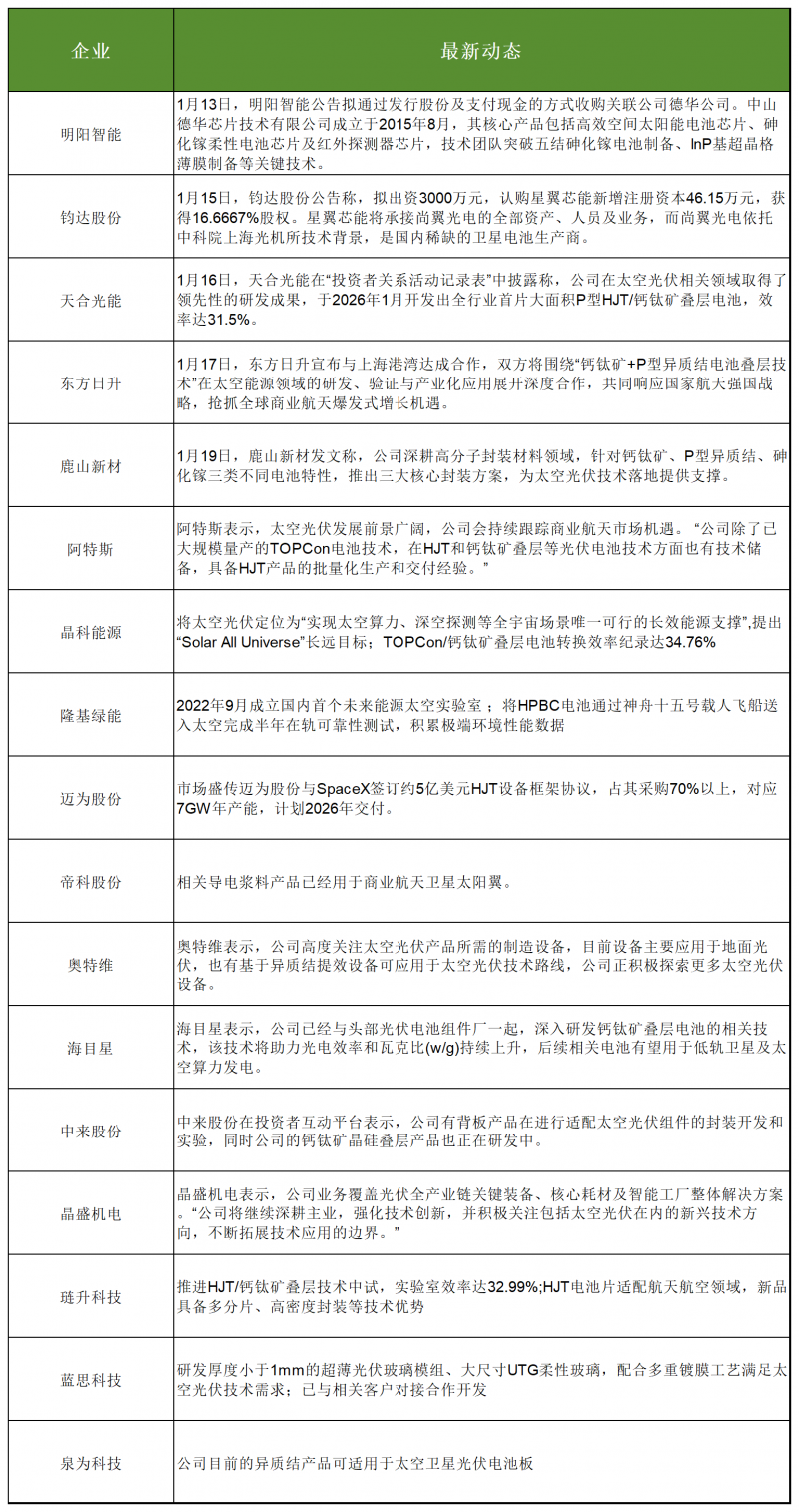
部分企业太空光伏最新动态


中国企业在技术迭代和成本控制上,已经对全球竞争对手形成了“降维打击”。这或许也是不少人相信,马斯克将目光投向中国供应链的原因之一——只有中国制造,才能承载他那近乎疯狂的降本目标。
但这并不意味着中国企业就能轻易分到蛋糕。
且不说美国政府对高科技供应链的审查风险,单就技术而言,钙钛矿在太空极端环境下的稳定性仍需验证,HJT技术能否完全替代砷化镓也尚无定论。业内普遍认为,太空光伏从验证到大规模商业化落地,至少还需要3—5年的时间。
在这个漫长的时间窗口里,那些炒作概念的公司,可能根本活不到“星辰大海”到来的那一天。
真正的分水岭很快就会出现:订单的兑现节奏、交付与回款、“太空光伏”从研报热词走向产业采购……
所有狂欢,都需要一个落地的支点。
光伏很冷,但太空很热;业绩在地上,股价先上天。




